Ir para o conteúdo
Início
Portifólio
Contato
Início
Portifólio
Contato
WhatsApp
Prova Online
Início
Portifólio
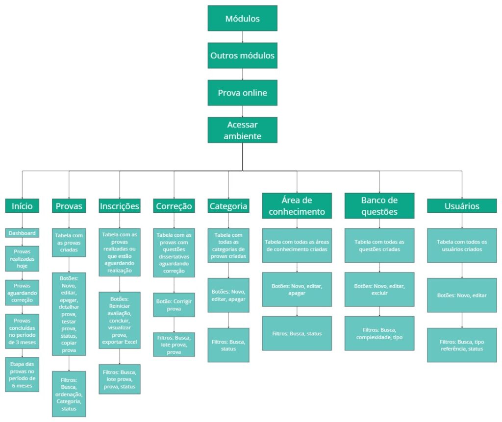
1. Confira a Pesquisa completa
Confira no quadro abaixo a Pesquisa completa do Projeto Prova Online.